地域ミライとーく − 小学校と地域コミュニティ
倉知小学校等複合化施設整備計画
関市企画広報課 「地域ミライとーく」
2025.1122(土)午後7時 くらちふれあいセンター
『地域の夢や未来に残したいもの、課題など、地域のみなさまの声を・・・』
〈 要 望 〉
昨年防災基本条例を交付し、防災・減災、公助・共助・自助を呼びかける関市ですが、
崖・断層の真上に最も安全であるべき学校と地域の核を建てることは大変心配です。
「段下」「熊之段」、崖を表す「巾」などの地名が、この地の特性を表しています。
関市第5次総合計画 政策5 安心な暮らしを守る(防災・生活環境)
南海トラフ地震(今後30年70%) 関市 震度6程度の揺れ、6,000棟以上が全半壊
被害想定 建物 全壊1500 半壊4600
死者8〜20人(時間帯による) 負傷者370〜620人 重傷者29〜36人
避難者5,600人 帰宅困難者570人
また、南海トラフ地震の直前に内陸で大きな地震がある、とも言われています。
濃尾地震の倉知用水被害で小屋名方面が影響を受け、曽代用水系から引き直した、とのことです。
参考:近くの不動産屋さんは、「段下近辺のお客様には、地名由来の崖(断層)のこと、濃尾地震のこと、危険がないとは言えない、のお話しをするようにしています」とのことです。
東北地方太平洋地震(2011年)により、今までよりとても長い周期(900年単位)の地震発生の恐れも考慮しなくてはならなくなりました。
50年以上利用される未来世代のために、現状の計画が進むことに大きな危惧を抱きます。
安全安心に向け、日影規制の緩和の策に取組まないのは、行政の姿勢の問題と思われます。
市及び設計のご担当にはこの地の歴史を調べ、現地・周辺地域を十分に視察調査し、未来に安心して残せるように検討し、計画に反映をお願いしたいと思います。
資 料
1 防災 地震
1)活断層図M5年〜R元年
2)濃尾地震 梅原断層 段下
3)空中写真1948(s23)段下=崖=断層
4)段下・濃尾地震関連資料
2 段下の地勢変遷
江⼾時代1688(貞享5)〜2018(H30) 〈330年間〉
ゲニウス・ロキ(⼟地の)雰囲気、気⾵ (地霊、地歴) 地名の意味
3 倉知「段下」- 地名と断層〈考察〉
根尾⾕断層;活断層 梅原断層;地震断層 段下(仮定);分岐/副断層
原⼦⼒学会、⽇本原⼦⼒研究開発機構
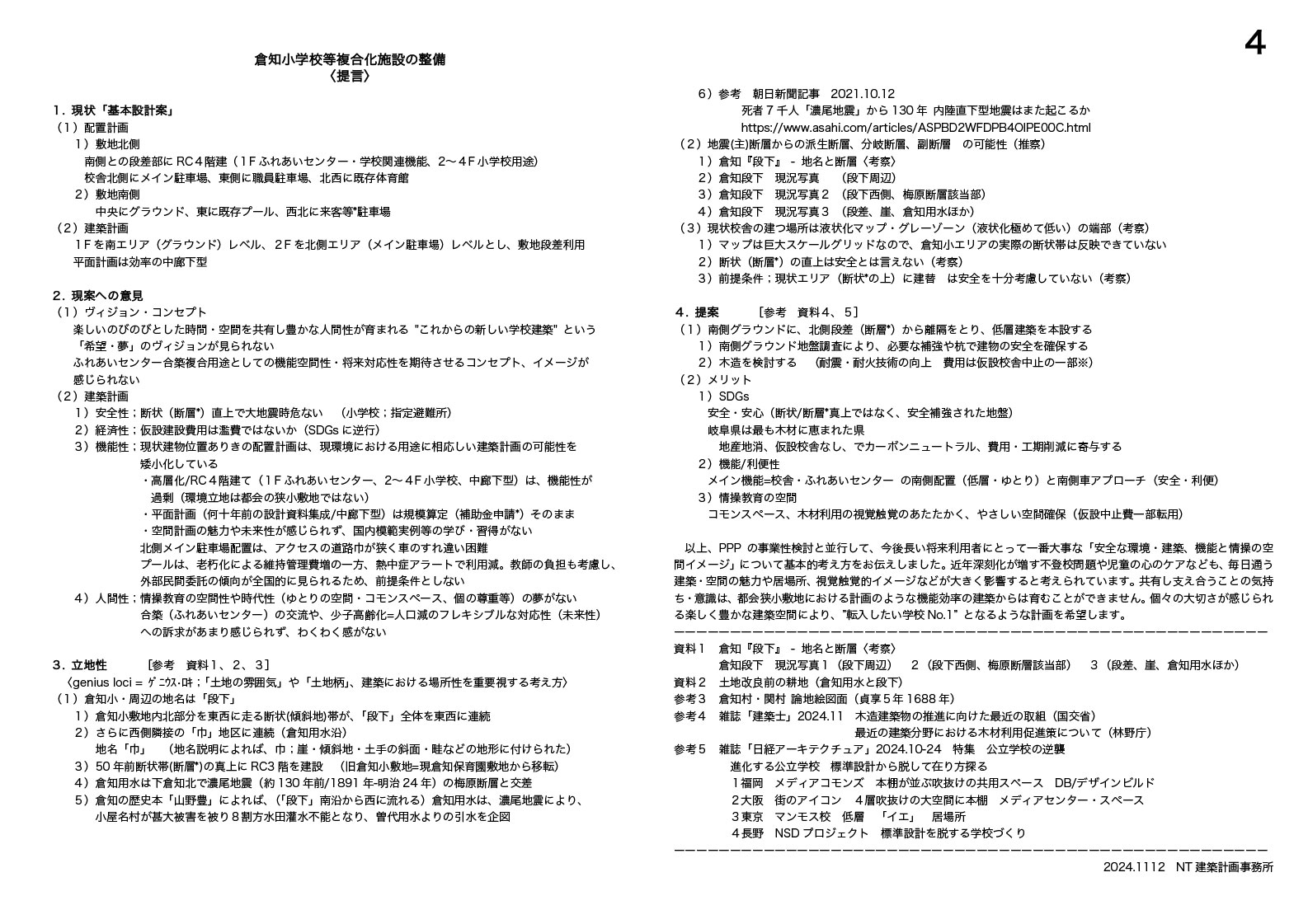
4 倉知⼩学校等複合化施設の整備 〈提⾔〉
R6.10 ppp勉強会 R6.11 pppヒアリング回答/提⾔
5 倉知⼩学校等複合化施設整備 基本構想 問題点
配置計画の問題点
市基本構想-複合施設コンセプト ⽅針
※建築基準法56-2 ⽇影による建築物の⾼さ制限
6 計画イメージ
1)現状
2)仮設
3)本設(北東4F) 事業費52億円 建物18億円 仮設校舎6億円(2年間)
4)提案(南⻄3F)
7 提案コンセプト
市基本構想-複合施設コンセプト 5⽅針
5テーマ;SDGs・時代対応 ⽅法;最適明確のゾーニング
8 断⾯イメージ
東⻄⽅向
南北⽅向
「地勢変遷」の詳細はこちらから
「提言」はこちらから









